您的位置: 网站首页 >学生园地 >学生荣誉

青少年科技创新成果获奖名单公布,曹杨中学特色培育成效喜人!

青少年科技创新成果获奖名单公布,曹杨中学特色培育成效喜人!

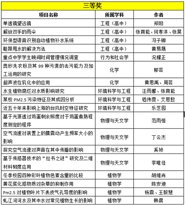
3月17日,第33届上海市青少年科技创新大赛“青少年科技创新成果”获奖名单公布,曹杨中学32个创新项目入选成果名单、42名学子分获一、二、三等奖。获奖名单如下: